Get your
own Python
server
Change Orientation
Ctrl+Alt+O
Change Theme
Ctrl+Alt+D
Go to Spaces
Ctrl+Alt+P
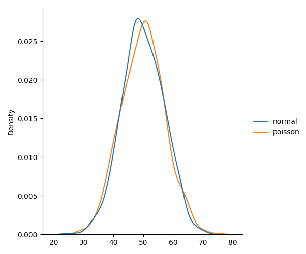
from numpy import random import matplotlib.pyplot as plt import seaborn as sns data = { "normal": random.normal(loc=50, scale=7, size=1000), "poisson": random.poisson(lam=50, size=1000) } sns.displot(data, kind="kde") plt.show()